• 开平市人民政府门户网站
  •   
    • 搜索
今天是2019年4月22日 星期一欢迎进入翠山湖管委会!
Baidu
map
您当前的位置:首页 > 翠山湖管委会 > 信息公开 > 政务公开 > 通知公告
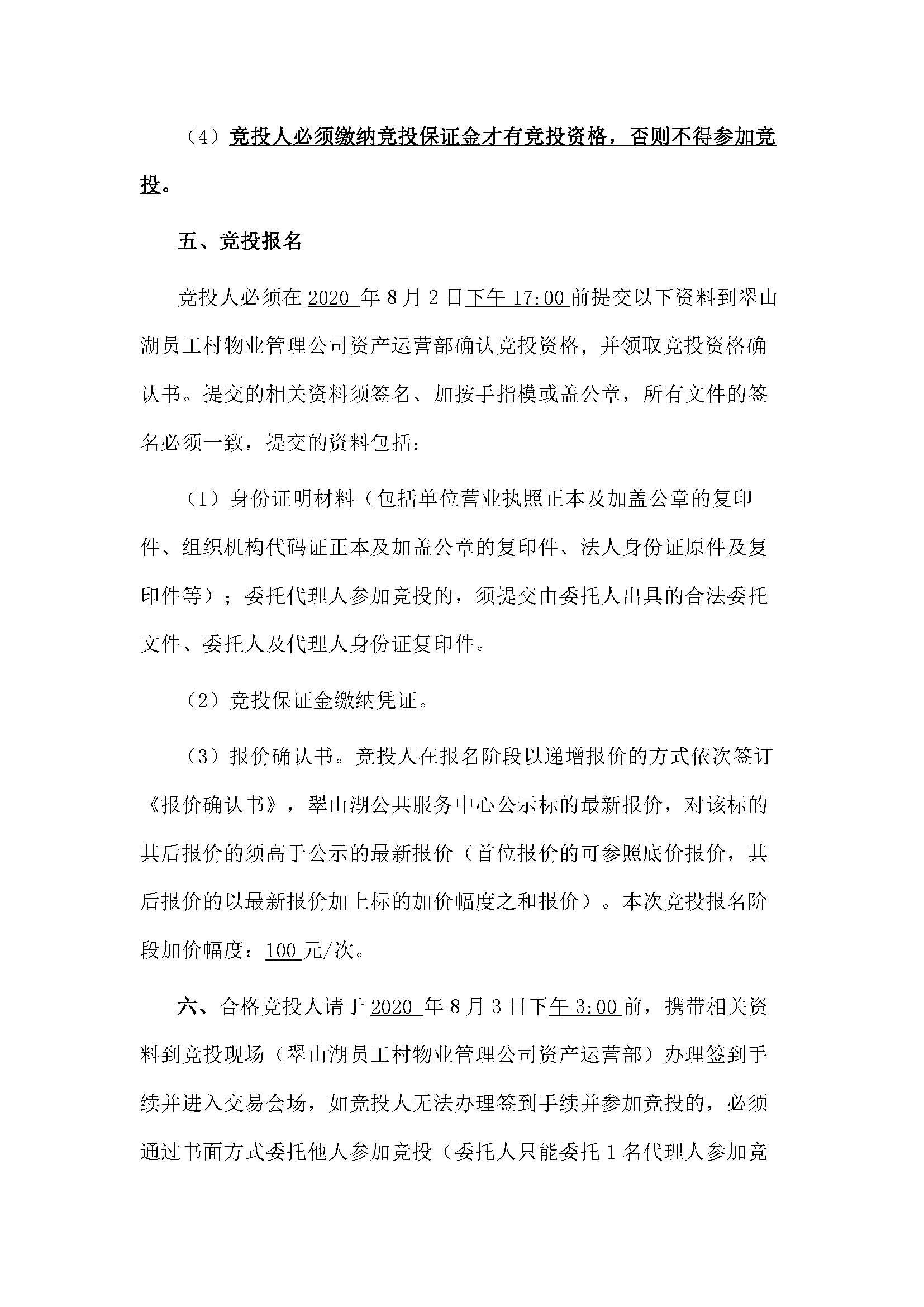
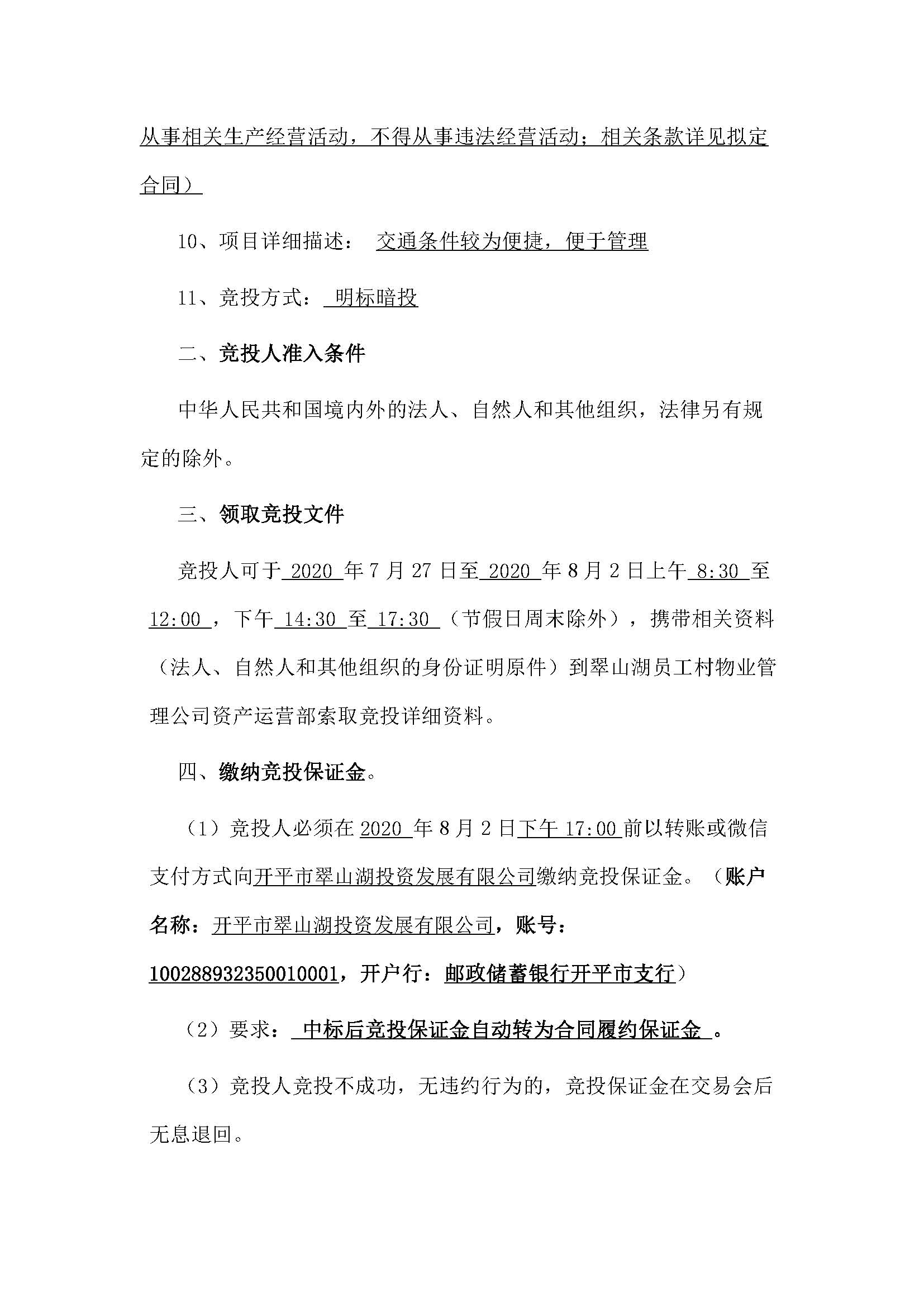
西湖一路3号6幢106号、107号、108号、109号铺位招标公告
发布日期:2020-07-27 11:07
来源:本网
打印
【字体:

西湖一路3号6幢106号、107号、108号、109号铺位招标公告_页面_1.jpg西湖一路3号6幢106号、107号、108号、109号铺位招标公告_页面_2.jpg西湖一路3号6幢106号、107号、108号、109号铺位招标公告_页面_3.jpg西湖一路3号6幢106号、107号、108号、109号铺位招标公告_页面_4.jpg西湖一路3号6幢106号、107号、108号、109号铺位招标公告_页面_5.jpg

相关附件:

 
联系我们 网站帮助 网站地图 服务申明
 版权所有:开平市人民政府    主办:开平市人民政府办公室 
备案编号: 粤ICP备05079694号  网站标识码:4407830003  粤公网安备; 44078302000116
开平发布政务微博
开平发布政务微信
Baidu
map
Baidu
map