• 开平市人民政府门户网站
  •   
    • 搜索
Baidu
map
您当前的位置: 首页 > 开平市卫生健康局 > 重点领域信息公开 > 疾病预防与应急专栏
开平疾控提醒:倡导抵开人员执行“三天三检三不”
发布日期:2022-10-18 12:30
来源:开平市卫生健康局
打印
【字体:

来源:开平广播电视台、开平市卫生健康局



当前疫情防控形势严峻复杂

为做好我市疫情防控工作


开平疾控提醒:

倡导所有跨省、跨市(江门市外)出行人员

来(返)开前48小时内开展一次核酸检测

旅途中做好防护

抵开后主动及时报备,积极配合“落地检”

落实“三天三检三不”

(即:核酸三天每天一检,7天内不聚餐、不聚集、不前往人群密集场所)



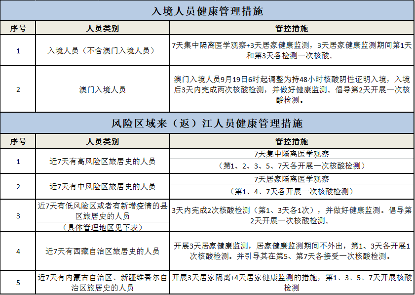
风险区域来(返)江人员健康管理措施

(截至2022年10月17日)

图片

图片

图片

图片

图片

图片

图片

图片

图片

图片

图片

图片

图片

图片

图片

图片

图片

图片



“健康开平”报备二维码

图片


开平市各镇(街)、管委会24小时疫情防控报备电话二维码

图片


开平市各村(居)委会疫情防控报备电话二维码

图片


图片


  

图片


相关附件:

 
联系我们 网站帮助 网站地图 服务申明
 版权所有:开平市人民政府    主办:开平市人民政府办公室 
备案编号: 粤ICP备05079694号  网站标识码:4407830003  粤公网安备; 44078302000116
开平市政府网公众号
开平发布政务微博
Baidu
map
Baidu
map