• 开平市人民政府门户网站
  •   
    • 搜索
Baidu
map
您当前的位置: 首页 > 开平市卫生健康局 > 重点领域信息公开 > 疾病预防与应急专栏
12月17日起,我市便民核酸采样点这样安排!
发布日期:2022-12-16 22:00
来源:开平市卫生健康局
打印
【字体:

来源:开平发布、开平市卫生健康局



图片


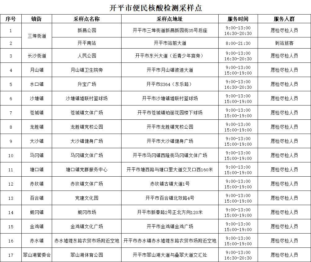
为切实落实优化疫情防控新十条措施,结合我市实际情况,从12月17日起,开平市便民核酸采样点继续为有核酸检测需求的群众提供核酸采样服务;各医疗机构仅对就诊病人提供核酸采样服务。

有核酸检测需求的市民请就近、错峰前往各便民核酸采样点自费进行检测(详见附表),避免扎堆。


图片

1、进入采样点前,请佩戴好口罩,携带手机,准备好“粤核酸小程序”采样码,以便现场快速高效查验。没有手机的,可在家人手机账号下添加生成二维码。注意按照工作人员指引,从指定路线进出场地,与前后排队人员保持一米以上距离,全程不与他人交谈。采样后立即离开,不在现场逗留。

2、48小时内接种过新冠病毒疫苗的人员,不要参加核酸采样。出院不满3个月的新冠肺炎患者,以及近3个月内有境外旅居史人员,原则上不参加核酸采样。


相关附件:

 
联系我们 网站帮助 网站地图 服务申明
 版权所有:开平市人民政府    主办:开平市人民政府办公室 
备案编号: 粤ICP备05079694号  网站标识码:4407830003  粤公网安备; 44078302000116
开平市政府网公众号
开平发布政务微博
Baidu
map
Baidu
map